![云上速融配资APP下载 [IPO案例]间接销售的商业合理性及收入确认, 与贸易商模式、经销模式的区别](/uploads/allimg/260125/251ZJ201022C.jpg)

问题:间接销售收入真实性
根据申请文件,2022年-2024年,发行人间接销售模式收入占比在80%左右。间接销售下的客户主要为医疗信息化服务商、医贸公司或其他第三方非医疗机构。部分间接销售客户实缴资本和参保人数较少。报告期各期,间接销售客户新增、减少数量较大。
请发行人:
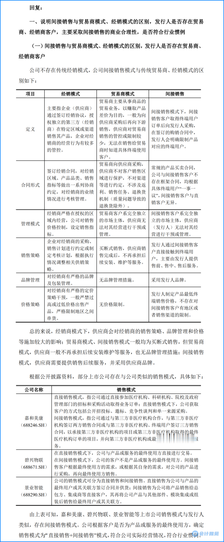
(1)说明间接销售与贸易商模式、经销模式的区别,发行人是否存在贸易商、经销商客户,主要采取间接销售的商业合理性,是否符合行业惯例。
(2)说明间接销售模式下客户接洽与开拓、招投标、订单获取、签订合同、项目实施、售后情况等,发行人、间接客户如何获取终端客户订单,各期招投标收入占比,双方在销售获客及项目执行过程中发挥的主要作用,利益分成机制,如何确保间接客户实现终端销售。


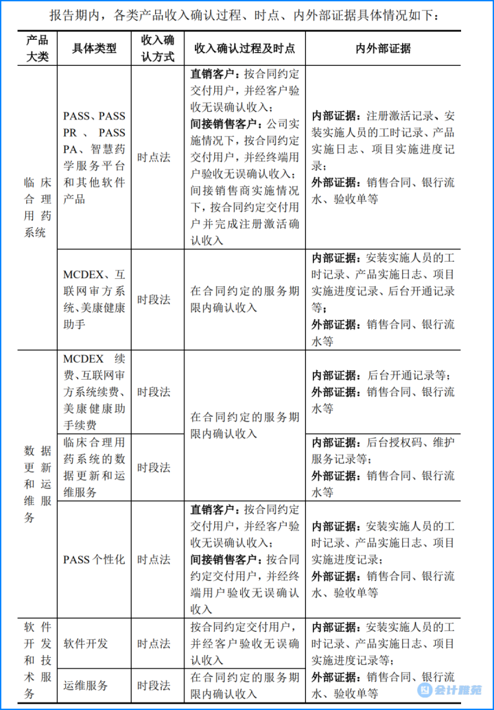
报告期内,发行人以间接销售模式为主,收入确认以取得终端客户的验收单为依据。一般情况下,间接销售给医院的产品由公司负责安装实施。

兴盛网提示:文章来自网络,不代表本站观点。